Key takeaways
Over the last 40 years, digital technology has become an increasingly essential component of all sectors of society, from individuals to organizations. All manner of services rely on technology for communicating, transacting, transportation, learning or entertainment, be it via the internet, mobile devices, or enterprise IT systems.
Because of this immense dependence, the need to deliver beneficial yet reliable technology systems has never been greater. So, what’s the best way to deliver valuable, reliable technology? IT service management.
IT service management (ITSM) is a discipline that ensures that the quality of IT services meets evolving customer and stakeholder needs, through proper management throughout the service lifecycle.
The ITSM lifecycle covers the planning, design, development, deployment, delivery, and support for IT services and the underlying infrastructure. The facets here include encompassing demand and budgets, projects and suppliers, as well as security and continuity elements.
There is a tendency to think of ITSM as only the IT helpdesk, ticketing tools, and operation processes — but that is far from the truth. The scope of ITSM covers more than just IT Operations (ITOps) which is a subset of ITSM that focuses on delivering and maintaining the technology needed to run a business.
(Related reading: ITSM vs. ITOM.)

Much has been said about the demise of ITSM as newer approaches like Agile, DevOps, and AIOps have diminished its shine. You won’t see ITSM mentioned prominently in CIO priorities — but digital transformation initiatives are unlikely to succeed without its underlying capabilities to deliver and support these features.
So, what are the benefits of ITSM? Let’s look at three main benefits that encompass the value ITSM generates today.
By adopting ITSM guidance, organizations can put in place standardized, streamlined, and automated processes, with supporting technology and roles that significantly reduce the time and effort required to deliver and maintain IT services.
Common issues — such as employee IT onboarding, user support, and systems deployment — are handled in an optimized manner, leading to improved productivity. This allows teams to focus on more complex issues that are aligned to strategic priorities. It also helps lower operational costs (OpEx) through better resource allocation.
ITSM guidance can help organizations improve the reliability of IT services through:
Since ITSM promotes a culture of continual improvement, IT functions are constantly challenged to assess their processes, competence, and system performance, and implement initiatives that result in more reliable and resilient services and support.
Through its service delivery model, ITSM plays a critical role in enhancing satisfaction for users and interested parties of IT services. It champions transparency when handling stakeholder needs. How? By emphasizing clear communication, accountability and responsiveness within key service management practices. This, in turn, means customers and stakeholders can be confident in IT’s capacity to:
Even with these stellar benefits, there are some things that ITSM cannot help with. Think of ITSM as a Swiss Army knife with a ton of useful practices in one package. Its versatility is undeniable, but the value does not come from putting ITSM in place. Rather, its value is in the outcomes it supports—such as the achievement of business objectives.
On its own, ITSM cannot inform an organization of the strategy to take, the vendor to partner with, or the preferred technology solutions.
Splunk IT Service Intelligence (ITSI) is an AIOps, analytics and IT management solution that helps teams predict incidents before they impact customers.
Using AI and machine learning, ITSI correlates data collected from monitoring sources and delivers a single live view of relevant IT and business services, reducing alert noise and proactively preventing outages.
With that understanding of IT service management, you may be wondering how to get started implementing or improving your ITSM. When it comes to guidance, a variety of frameworks, standards, methods, and approaches are available.
Let’s look at some of the most popular ITSM frameworks and standards.
ITIL is one of the most widely accepted IT service management framework globally.
The ITIL Framework originated in the late 1980s as an initiative of the UK government to develop a standardized set of IT best practices. The name was originally an acronym for “Information Technology Infrastructure Library” (though it no longer is). ITIL offered a set of publications that addressed the management of IT services across different areas.
As ITIL grew in popularity, newer versions were introduced to streamline the publications into fewer volumes for simplicity and easier adoption.
The current iteration is ITIL 4, which launched in 2019. ITIL 4 evolved from a process focus to a value-focused operational model that works with modern technologies and approaches to make it more relevant in the digital age. It is characterized by two main elements:

ITIL 4: The Four Dimensions of Service Management

ITIL 4: The Service Value System
The ISO 20000 IT service management standard outlines the requirements for planning, design, transition, delivery and improvement of services. This happens via the establishment of a service management system, a set of capabilities and processes that direct and control activities and resources involved in service management to deliver value.
Now in its third version, organizations can adopt the requirements or choose to be certified against part one of the standard. While it is an IT standard, the publication is written in a manner that also allows organizations that provide non-IT services to adopt it.

ISO 20000: Service Management System
FitSM is a lightweight service management standard built on four key principles:
This European standard is designed to be compatible with other frameworks (such as ISO 20000 and ITIL) but with a more achievable implementation. It is especially suited to the needs of federated scenarios.
Currently in its third version, FitSM is made up of several guidance documents which outline 14 core processes, with their associated activities, roles and responsibilities, plus implementation templates and maturity/capability assessment guides.

FitSM Parts
The Unified Service Management (USM) method provides a standardized management system for a service organization to manage its people, processes, technology, and services, based on an explicit service management architecture. This architecture defines a series of architecture patterns: specifications of elements and their relations, with a set of constraints on how they may be used.
Unlike the three previous frameworks we touched on, which are practice-based frameworks, USM is principle-based. USM introduced a workflow system based on an integral and integrated process model comprising of five processes:

USM Process Model
VeriSM stands for Value-driven, Evolving, Responsive, Integrated, Service Management. The VeriSM approach was launched in 2017 and helps digital service providers to create a flexible operating model to meet desired business outcomes.
This model includes governance, service management principles, and the management mesh which allows for flexibility and integration of multiple management practices that an organization can exploit to find the way that creates most value for them and their consumers.

Figure 6:The VeriSM Model
Starting and ending with the consumer, the model consists of four key stages of product and service development and provision:
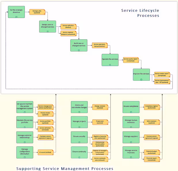
Short for ‘yet another service management model’, YaSM is a streamlined process model for managing services. It markets itself, of course, as not another framework butrather a translation of the guidance of established frameworks into a clear-cut collection of processes. The guidance includes:
The YaSM model provides detailed templates to ease implementation, from both time and effort perspectives. The YaSM process map consists of service lifecycle processes and supporting service management processes.

YaSM Process Map
COBIT (Control Objectives for Information Technologies) is a framework for governance and management of enterprise information and technology. The current version, premiering in 2019, defines components to build and sustain a governance system including processes, organizational structures, policies and procedures, information flows, culture and behaviors, skills, and infrastructure.

COBIT Core Model
COBIT defines design factors for customizing a best-fit governance system. The framework also groups relevant governance components into objectives that can be managed to required capability levels.
SIAM is a management methodology for integrated service management across multiple service providers. It introduces the concept of a service integrator — a single, logical entity tha’s accountable for the end-to-end delivery of services and the business value that the customer receives.
The service integration layer sits in between the customer organization and the service provider(s), and operates through practices, processes, functions, roles, and structural elements.

SIAM Layers
Almost all service providers will have some existing ITSM practices in place, formalized or not. User queries or issues would be responded to, while IT systems would be procured, configured, and deployed.
While these practices may seem sufficient from the practitioners’ perspective, the results they deliver to the organization may fall short in terms of customer satisfaction, quality, or compliance requirements.
To address these concerns, leadership issues a directive to adopt and implement one of the afore mentioned frameworks. This would involve changes to processes, people, and technology, that would translate to operational effectiveness.
Sounds easy on paper, but it is rarely straightforward in practice.
The high-level approach to implementing ITSM frameworks usually involves 3 main phases:

Almost all service providers will have some existing ITSM practices in place, formalized or not. User queries or issues would be responded to, while IT systems would be procured, configured, and deployed.
While these practices may seem sufficient from the practitioners’ perspective, the results they deliver to the organization may fall short in terms of customer satisfaction, quality, or compliance requirements.
To address these concerns, leadership issues a directive to adopt and implement one of the afore mentioned frameworks. This would involve changes to processes, people, and technology, that would translate to operational effectiveness.
Sounds easy on paper, but it is rarely straightforward in practice.
The high-level approach to implementing ITSM frameworks usually involves 3 main phases:
These phases may sound straightforward, but a word to the wise: making the transition to a better way of ITSM requires significant critical thought.
Though these frameworks have worked for many organizations globally, the needs of your organization are unique and should be carefully considered during the implementation of the chosen framework. Otherwise, the organization may end up failing to deliver expected benefits of service quality, satisfaction, and compliance, and blame the ITSM framework.
Here are my do’s and don’ts that I recommend to others. I have compiled these in my years of experience helping various companies implement ITSM frameworks.
(Related reading: IT benchmarking).
Do not copy and paste the ITSM framework guidance without considering your environment. Any guidance is generic — so you need to adopt and adapt it to your unique context.
Start by fully understanding the recommendations and the reasons behind them, then assess the value for your organization. Look into the framework’s principles to understand the foundational basis of how the framework can translate into benefits for your service users and stakeholders.
Do not ignore organizational culture while implementing ITSM frameworks and tools. Culture denotes the behaviors, values, beliefs and expectations of people, and failure to consider such during implementation can result in:
Do not prioritize ITSM tools over people and processes. ITSM tools may be designed based on best practices, but unless they are customized to your organization’s context, they can end up introducing complexity or decreasing the return on investment due to unused functionality.
Do not stop improving once an ITSM framework has been adopted. No one ITSM framework has all the answers towards addressing service quality, business needs or user satisfaction, especially within the VUCA environment. Failure to continually improve processes, people, and technology will result in erosion of previous gains and a reduction in the value of services.
Now let’s turn away from guidance and best practices and look at the current state and future landscape for IT service management.
As long as middle and large size organizations exist, ITSM will continue to remain essential — even if it does not make the headlines of IT strategy and trends. While earth-shattering evolution to any of the frameworks is not expected, business trends and technology innovation will be at the heart of triggers that will impact ITSM in the coming years.
Let me demonstrate.
The global ITSM solutions market size was estimated at $13.46 billion in 2024. Further, that market is expected to continue growing due to the rising adoption of cloud computing and emerging technologies. To manage complex IT environments, enhance IT service quality, and customer satisfaction, and adhere to regulatory compliance, organizations will:
With AI being at the forefront of strategic technology trends, ITSM solutions are already rolling out capabilities that have exploited generative AI, particularly in the area of user and service support. These capabilities include:
When fully exploited, these capabilities will lead to some incremental gains in support efficiency and user satisfaction.
IT staff already use genAI for content generation and data analysis, so that is expected to continue in the future. ITSM capabilities will help to roll out AI services to the rest of the workplace, aiding with governance (reducing risks of Shadow AI IT), and facilitating access, training users to build their own workflows and exploit AI solutions via APIs by deploying low/no code solutions that use generative AI.
Replacing IT staff with AI is one of the ITSM trends that will continue to make the news. For example, AI virtual assistants currently able to handle customer service chats and resolve queries with faster resolution time as the Swedish payments company Klarna has demonstrated.
Let me be clear: we are nowhere near the point where the entire IT team can be replaced. Still, the reality is that automation of processes and leveraging AI capabilities should see fewer IT staff required for routine low-level tasks across the IT service lifecycle. However, as more organizations deploy AI solutions, new roles will be created for areas like:
IT service management’s relevance in the digital age is no longer a headline grabber, but ITSM is the bedrock by which IT services and systems are planned, developed, deployed, and supported in a manner that complies with business requirements.
Organizations will need IT to drive innovation and productivity gains at lower costs — and ITSM will continue to be depended upon to ensure effectiveness and compliance in how IT supports business strategy in the face of growing complexity in a rapidly evolving technological landscape.
See an error or have a suggestion? Please let us know by emailing splunkblogs@cisco.com.
This posting does not necessarily represent Splunk's position, strategies or opinion.
The world’s leading organizations rely on Splunk, a Cisco company, to continuously strengthen digital resilience with our unified security and observability platform, powered by industry-leading AI.
Our customers trust Splunk’s award-winning security and observability solutions to secure and improve the reliability of their complex digital environments, at any scale.